WSTĘP
- osób potencjalnie narażonych w związku z powrotem z obszarów utrzymującej się transmisji wirusa
- osób ze styczności z zakażonym.
- kryteria kliniczne
Każda osoba u której wystąpił co najmniej jeden z wymienionych objawów ostrej infekcji układu oddechowego:
- gorączka
- kaszel
- duszność
- kryteria epidemiologiczne
Każda osoba, która w okresie 14 dni przed wystąpieniem objawów spełniała co najmniej jedno z następujących kryteriów:
- podróżowała/przebywała w regionie, w którym podejrzewa się utrzymującą się transmisję SARS-CoV-21
- miała bliski kontakt2 z osobą, u której stwierdzono zakażenie SARS-CoV-2 (kontakt z przypadkiem potwierdzonym3 lub przypadkiem prawdopodobnym4)
- pracowała lub przebywała jako odwiedzający5 w jednostce opieki zdrowotnej, w której leczono pacjentów zakażonych SARS-CoV-2
- zaobserwowano u niego objawy, takie jak: gorączka, kaszel, duszność i problemy z oddychaniem to:
- należy bezzwłocznie, telefonicznie powiadomić stację sanitarno-epidemiologiczną
- lub powinien zgłosić się bezpośrednio do oddziału zakaźnego lub oddziału obserwacyjnozakaźnego, gdzie określony zostanie dalszy tryb postępowania medycznego;
- nie zaobserwowano wyżej wymienionych objawów, to przez kolejne 14 dni należy kontrolować stan zdrowia, czyli codziennie mierzyć temperaturę ciała oraz zwrócić uwagę na występowanie objawów grypopodobnych (złe samopoczucie, bóle mięśniowe, kaszel)
- jeżeli po 14 dniach samoobserwacji nie wystąpiły wyżej wymienione objawy, można zakończyć kontrolę.
- jeżeli w ciągu 14 dni zaobserwowane zostaną wyżej wymienione objawy to:
- należy bezzwłocznie, telefonicznie powiadomić stację sanitarno-epidemiologiczną,
- lub chory powinien zgłosić się bezpośrednio do oddziału zakaźnego lub oddziału obserwacyjno-zakaźnego, gdzie określony zostanie dalszy tryb postępowania medycznego;
- miał kontakt z osobą chorą lub zakażoną koronawirusem SARS-CoV-2 to:
- należy bezzwłocznie, telefonicznie powiadomić stację sanitarno-epidemiologiczną.
Zgodnie z wytycznymi Ministerstwa Zdrowia i Krajowego Konsultanta w dziedzinie chorób zakaźnych (dostępne na stronach: mz.gov.pl, gis.gov.pl, gov.pl/koronawirus) każda osoba manifestująca objawy zakażenia SARS-CoV-2 powinna być hospitalizowana w oddziale zakaźnym (obserwacyjno-zakaźnym) z zapewnieniem warunków izolacji oddechowej i ścisłego reżimu sanitarnego.
Osoby nie spełniające kryteriów przypadku podejrzanego o zachorowanie na SARS-CoV-2 powinny być leczone w warunkach ambulatoryjnych w ramach podstawowej opieki zdrowotnej.
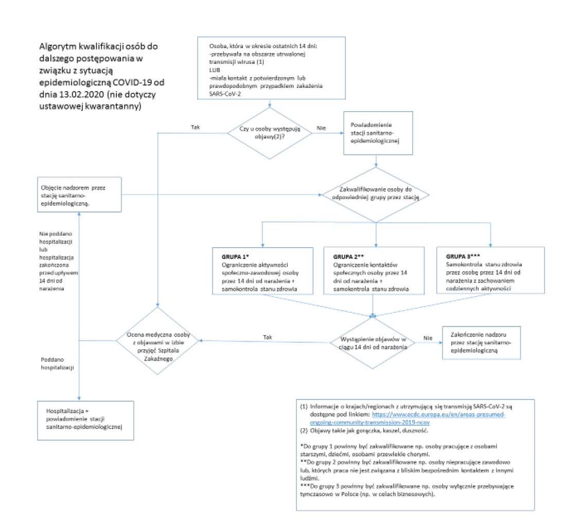
Poniżej przedstawiono algorytm kwalifikacji osoby do dalszego postępowania jeśli miała kontakt z osobą podejrzewaną o zakażenie koronawirusem lub w okresie 14 dni przebywała na obszarze, gdzie występują przypadki zakażeń. Postępowanie rozstrzygające podejmują pracownicy Państwowej Inspekcji Sanitarnej.
Co zrobić, jeśli pracownicy Twojego urzędu mieli kontakt z potwierdzonym przypadkiem COVID-19, czyli osobą, która miała objawy podczas przebywania w urzędzie?
Definicja KONTAKTU obejmuje:
- każdego pracownika urzędu lub Klienta pozostającego w bezpośrednim kontakcie z osobą chorą lub w kontakcie w odległości mniej niż 2 metrów przez ponad 15 minut,
- rozmowę z osobą z objawami choroby twarzą w twarz przez dłuższy czas,
- grupę najbliższych współpracowników w urzędzie,
- każdą osobę mieszkającego w tym samym gospodarstwie domowym, co osoba chora.
- pozostanie w domu przez 14 dni od ostatniego kontaktu z osobą chorą i prowadzenie samoobserwacji - codzienny pomiar temperatury i świadome zwracanie uwagi na swój stan zdrowia,
- poddanie się monitoringowi pracownika stacji sanitarno-epidemiologicznej w szczególności udostępnienie numeru telefonu w celu umożliwienia codziennego kontaktu i przeprowadzenia wywiadu odnośnie stanu zdrowia,
- jeżeli w ciągu 14 dni samoobserwacji zaobserwowane zostaną objawy (gorączka, kaszel, duszność, problemy z oddychaniem) - należy bezzwłocznie, telefonicznie powiadomić stację sanitarno-epidemiologiczną lub zgłoś się bezpośrednio do oddziału zakaźnego lub oddziału obserwacyjno-zakaźnego, gdzie określony zostanie dalszy tryb postępowania medycznego.
- rodzina i przyjaciele, którzy nie mieli bliskiego kontaktu (jak wymieniono powyżej) z osobą chorą, nie muszą podejmować żadnych środków ostrożności ani wprowadzać żadnych zmian we własnych aktywnościach, takich jak uczęszczanie do szkoły czy pracy, chyba że źle się poczują,
- w przypadku złego samopoczucia powinni telefonicznie powiadomić stację sanitarnoepidemiologiczną, aby rozważyć, czy potrzebują dalszej oceny,
- poza osobami, które są zdefiniowane jako bliskie kontakty, reszta pracowników urzędu nie musi podejmować żadnych środków ostrożności. Jeśli źle się poczują, poddane zostaną kwalifikacji, w zależności od objawów. To zalecenie dotyczy pracowników urzędu i Klientów, którzy nie przebywali w bliskim otoczeniu z osobą chorą,
- decyzja, do jakiej grupy kontaktu należą pracownicy urzędu powinna zostać podjęta w kontakcie ze służbami sanitarnymi.
- zachować bezpieczną odległość w kontakcie z klientem, za którą uważa się 2 m pod warunkiem, że klient nie kicha i nie kaszle. Wirus przenosi się drogą kropelkową z wydzieliną oddechową, która w trakcie mówienia opada siłą ciężkości. Wirus nie ma zdolności unoszenia się w powietrzu np. z kurze,
- jeśli klient oświadcza, że wrócił z krajów gdzie stwierdzono koronawirusa, ale nie występują u niego objawy choroby – nie ma powodów do niepokoju. Osoba zdrowa nie zakaża.
- jeśli klient wygląda na osobę chorą, kicha, kaszle (wówczas wydzielina oddechowa wydostaje się z płuc pod ciśnieniem na dalszą odległość), ma trudności w oddychaniu zaleca się:
- zachować spokój i porozmawiać z pracownikami, czy któryś z nich miał bliski kontakt z osobą chorą (mniej niż 2 m przez 15 minut i więcej):
- jeśli tak – pracownik powinien pozostać w domu i przez kolejne 14 dni obserwować swój stan zdrowia oraz codziennie mierzyć temperaturę; gdy wystąpią niepokojące objawy – zadzwonić do stacji sanitarno-epidemiologicznej, aby skonsultować dalszy tryb postępowania, a jeżeli nie – po tym czasie można bezpiecznie wrócić do pracy,
- jeśli nie - można bezpiecznie wrócić do pacy, nie ma powodów do niepokoju.
CZĘŚĆ II - PODSTAWOWE ŚRODKI OCHRONNE PRZECIWKO NOWEMU KORONAWIRUSOWI
- Często myć ręce
Należy pamiętać o częstym myciu rąk wodą z mydłem a jeśli nie ma takiej możliwości dezynfekować je płynami/żelami na bazie alkoholu (min. 60 %). Wirus osłonięty jest cienką warstwą tłuszczową, którą niszczą detergenty, mydło, środki dezynfekcyjne, promienie UV. Mycie rąk z użyciem wodą z mydłem zabija wirusa, jeśli znajduje się on na rękach. - Stosować zasady ochrony podczas kichania i kaszlu
Podczas kaszlu i kichania należy zakryć usta i nos zgiętym łokciem lub chusteczką – jak najszybciej wyrzuć chusteczkę do zamkniętego kosza i umyć ręce używając mydła i wody lub zdezynfekować je środkami na bazie alkoholu (min. 60 %).
Zakrycie ust i nosa podczas kaszlu i kichania zapobiega rozprzestrzenianiu się zarazków, w tym wirusów. Jeśli nie przestrzega się tej zasady można łatwo zanieczyścić przedmioty, powierzchnie lub dotykane, np. przy powitaniu, osoby. - Zachować bezpieczną odległość
Należy zachować co najmniej 2 metry odległości z osobą, która kaszle, kicha i ma gorączkę. Gdy ktoś z chorobą układu oddechowego, taką jak SARS-CoV-2, kaszle lub kicha, wydala pod ciśnieniem małe kropelki zawierające wirusa. Jeśli jest się zbyt blisko, można wdychać wirusa. - Unikać dotykania oczu, nosa i ust
Dłonie dotykają wielu powierzchni, które mogą być zanieczyszczone wirusem. Dotknięcie oczu, nosa lub ust zanieczyszczonymi rękami, może spowodować przeniesienie się wirusa z powierzchni na siebie. - Będąc chorym, mając: gorączkę, kaszel, trudności w oddychaniu po powrocie z krajów gdzie szerzy się koronawirus, jeśli nie upłynęło 14 dni od powrotu – NIE należy przychodzić do pracy
Należy niezwłocznie zasięgnąć pomocy medycznej – udać się na oddział zakaźny albo obserwacyjno-zakaźny, zgodnie z wytycznymi zamieszczonymi w Komunikacie krajowego konsultanta w dziedzinie chorób zakaźnych (mz.gov.pl, gis.gov.pl, gov.pl/koronawirus).
Należy przy tym pamiętać, żeby unikać środków komunikacji publicznej, aby nie narażać innych osób. Zaleca się osłonięcie ust i nosa maseczka ochronną, która stanowi pierwszą barierę ochronną dla otoczenia. - Będąc chorym i mając bardzo złe samopoczucie, ale gdy nie podróżowało się do krajów, w których szerzy się koronawirus – NIE należy od razu podejrzewać u siebie zakażenia koronawirusem. Jednak w dbałości o własne zdrowie NIE należy przychodzić do pracy, należy pozostać w domu i zasięgnąć porady lekarza rodzinnego.
Objawy ze strony układu oddechowego z towarzyszącą gorączką mogą mieć wiele przyczyn np. wirusową (wirusy grypy, adenowirusy, rynowirusy, koronawirusy, wirusy paragrypy), czy bakteryjną (pałeczka Haemophilus influenzaea, pałeczka krztuśca, chlamydia, mykoplazama). - Mając łagodne objawy ze strony układu oddechowego, gdy nie podróżowało się do krajów, w których szerzy się koronawirus należy starannie stosować podstawowe zasady higieny oddychania oraz higieny rąk i pozostać w domu do czasu powrotu do zdrowia, jeśli to możliwe.
- Unikać spożywania surowych lub niedogotowanych produktów pochodzenia zwierzęcego
Ostrożnie obchodź się z surowym mięsem, mlekiem lub narządami zwierzęcymi, aby uniknąć krzyżowego zanieczyszczenia poprzez niegotowaną żywność, zgodnie z dobrymi zasadami bezpieczeństwa żywności. - Dbać o odporność, wysypiać się, dbać o kondycję fizyczną, racjonalne odżywianie.












